ENGLISH
KOREA
HOME
:
E-MAIL
: SITEMAP
: INQUIRY
แนะนำบริษัท
แนะนำสินค้า
กระบวนการผลิตและเครื่องจักร
บริการลูกค้า
บริษัท วาย-เมคโค จำกัด
นโยบายการบริหาร
Will lead the new technology opening the future.
Y-MECO
นโยบายด้านสิ่งแวดล้อม
นโยบายคุณภาพ
บริษัท วาย-เมคโค จำกัด
แนะนำบริษัท
แนะนำCEO /แนวทางการบริหาร
แนะนำ CI
ประวัติบริษัท
บุคลากร และโครงสร้างบริษัท
ผลงานสำคัญ
ใบรับรอง และ รางวัลต่างๆ
วีดีโอแนะนำบริษัท
แผนที่การเดินทาง
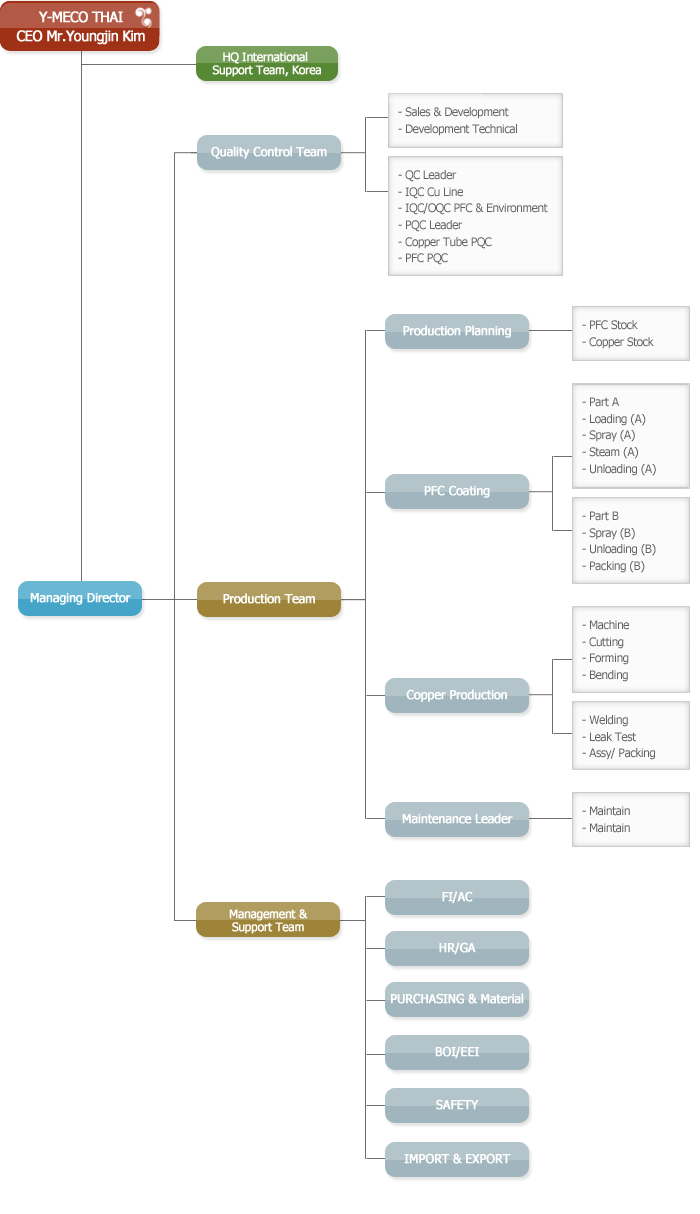
Home > แนะนำบริษัท > บุคลากร และโครงสร้างบริษัท
บุคลากร และโครงสร้างบริษัท
แปรรูปทองแดง
l
วัตถุดิบของสินค้า
l
ประเภทแทงค
l
P.F.C
Address : 23/53 หมู่ 7 ตำบลบึง อำเภอศรีราชา จังหวัดชลบุรี 20230 l โทรศัพท์ : 66-38-350-802~3, 812~3
E-MAIL : jhryu@samwonindustrial.com Copyright (c) 2011 บริษัท วาย-เมคโค จำกัด. All right Reserved.